学院新闻

    学院新闻

    当前位置: 首页  >  正文

    我院应用统计硕士生队伍在第五届全国应用统计专业学位研究生案例大赛上取得佳绩

    发布时间:2022-12-01  作者:  浏览次数:

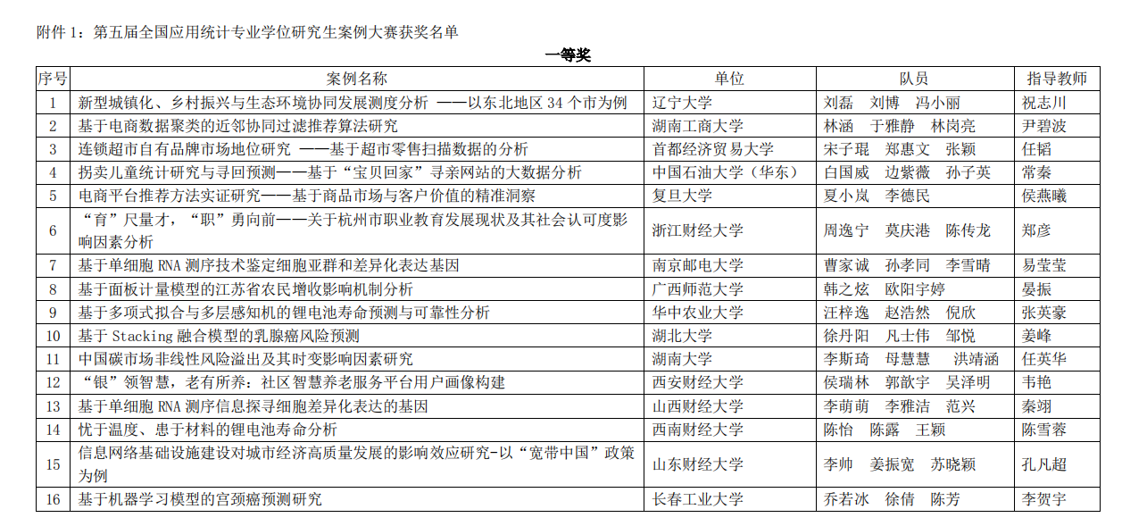
    (通讯员:汪梓逸)由全国应用统计专业学位研究生(MAS)教育指导委员会主办,全国工业统计学教学研究会、中国现场统计研究会及中国统计教育学会高等教育分会协办,浙江财经大学承办的第五届全国应用统计专业学位研究生案例大赛颁奖典礼于2022年11月27日线上举行,经全国应用统计专业学位研究生案例大赛评审委员会评审,大会宣布了第五届全国应用统计专业学位研究生案例大赛评奖结果,我院张英豪副教授带领的硕士研究生汪梓逸、赵浩然、倪欣的案例作品《基于多项式拟合与多层感知机的锂电池寿命预测与可靠性分析》获得了该大赛的一等奖并作了相应作品的大会报告,邹翠明副教授带领的硕士研究生黄倩和王世远的案例作品《基于正交多项式拟合方法的锂电池失效时间预测》获得了大赛的二等奖。

    在本次案例大赛中,参赛研究生的选题是“锂电池寿命及产品可靠性分析”。同学们针对该问题以及所给数据进行了充分的讨论,各自发表自己的意见,展开充分的“头脑风暴”,最终确定了解决该问题所使用的方法并在最终的解决方案中充分体现了统计学的思想与方法,以及统计学认识世界、认识问题的角度。几位同学在其中也充分发挥了主观能动性,将自己所学习的知识与实际问题相结合,首先针对“使用电池的某产品在某温度下,该产品失效的时间点的预测”该问题考虑了多种模型与方法对其进行求解。在各位同学对不同模型进行多次实验并且在查阅大量文献后,针对每种模型的预测结果与文献中的标准进行评估与分析后,得到最后的解决方法与答案。针对问题二:“根据三种不同材料的充放电后的循环失效次数,判断哪个材料更好”。各位同学在进行模型使用的选择前,采取了传统的一些统计检验方法,这样使得整体思路更加清晰、更加严谨,符合该比赛中强调的“把统计知识体系渗透到案例教学中,使学生在案例学习中掌握具体统计分析技术,具有良好的教学效果”。参赛研究生也谈到:“本次案例分析大赛中,我们能在实际问题与我们学习的知识与理论相结合并且能够为一些实际的应用问题提供一种新的解决思路与方案,这才是我们学习统计学、培养统计学思想与理论的真正意义所在”。

    全国应用统计专业学位研究生案例大赛是由全国应用统计专业学位研究生教育指导委员会(MAS)联合全国工业统计学教学研究会、中国统计教育学会高等教育分会共同举办的、面向全国在校统计学硕士研究生的比赛。举办案例大赛的目的在于以赛促学,为培养应用统计专业学位研究生发现问题、研究问题、解决问题和评价问题的能力以适应社会需求;以赛促教,探讨适合我国应用统计硕士的教学方法,提高我国高校统计学教师在应用统计方法与案例教学方面的水平。本次全国应用统计专业学位研究生案例大赛共评选出一等奖16名,二等奖128名,三等奖192名。



    (编辑:皓月 审核:石峰)

     

    版权所有:Copyright ©华中农业大学 化学学院

    地址:湖北省武汉市洪山区狮子山1号华中农业大学化学楼

    邮箱:chem

    电话:027-87282133

    邮政编码:430070

    学院官微